A medição das características de corrente-tensão (I-V) de painéis fotovoltaicos desempenha um papel fundamental na avaliação da eficiência do sistema e na detecção de possíveis problemas em uma instalação fotovoltaica.
Aprenda como realizar medições precisas em conformidade com a IEC 61829 usando o medidor avançado Sonel PVM-1530 Max. Descubra o impacto de fatores ambientais, como irradiância e temperatura, nos resultados de medição, bem como a importância de corrigi-los para condições de teste padrão (STC).
Comissionamento de Sistemas de Medição em AT: Um Guia Essencial para Conformidade com a Enel
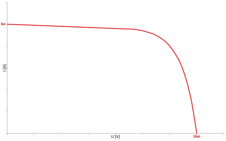
Característica I-V – por que é tão importante?
Uma das principais funcionalidades do medidor Sonel PVM-1530 é a medição de curvas I-V. A característica I-V é um gráfico que apresenta a potência de saída do painel como uma função de corrente e tensão. De acordo com a norma IEC 62446-1, essa é uma das duas medições definidas nos testes de categoria 2.
As curvas I-V são muito úteis na avaliação de instalações fotovoltaicas em termos de desempenho e possíveis problemas. O medidor registra a relação entre corrente e tensão ajustando a carga desde a tensão de circuito aberto (Uoc) até a corrente de curto-circuito (Isc).
Para entender o que é uma característica de corrente-tensão, uma curva I-V típica é mostrada abaixo.

Embora pareça simples, esse tipo de medição pode frequentemente produzir resultados que diferem significativamente dos valores esperados. Este artigo descreve como realizar essas medições usando o Sonel PVM-1530 Max para que os resultados reflitam com precisão a condição real dos painéis fotovoltaicos testados, com base na norma IEC 61829:2015 – Matriz fotovoltaica (PV) – Medição no local das características de corrente-tensão.

Sonel: Assistência Técnica Oficial Exclusiva no Brasil
Impacto da irradiância e da temperatura nos resultados de medição
O Sonel PVM-1530 é capaz de medir painéis conectados e gerar uma curva I-V em poucos segundos. No entanto, simplesmente conectar os painéis ao medidor não é suficiente, pois tal curva geralmente é difícil de comparar com a curva de referência fornecida pelo fabricante do painel fotovoltaico sob STC.

As condições STC assumem:
- irradiância E = 1000 W/m²
- temperatura do módulo fotovoltaico TPV = 25°C
- massa de ar AM = 1,5
Na prática, é raro que medições de campo sejam realizadas sob condições STC. É por isso que é necessário corrigir os valores medidos para STC a fim de avaliar se a curva I-V está correta. Isso requer o registro de irradiância e temperatura para que o medidor possa recalcular os resultados de acordo. Somente então os resultados podem ser comparados de forma confiável aos dados do fabricante.
Medidores de Isolamento Sonel MIC-5010 / MIC-5005
Por que as medições de irradiância e temperatura são tão importantes?
Os valores de corrente e tensão gerados por painéis fotovoltaicos dependem altamente desses parâmetros, que, por sua vez, afetam diretamente a potência de saída. A Figura 3 mostra como a irradiância impacta a geração. À medida que a irradiância aumenta, a corrente e a potência aumentam linearmente (assumindo temperatura constante do painel), enquanto a tensão muda apenas ligeiramente. Por essa razão, a irradiância deve ser medida usando o sensor externo de irradiância Sonel IRM-1 no mesmo ângulo de inclinação e orientação da string de painéis testada.

IEC 61829 – a norma de medição fotovoltaica
A IEC 61829 especifica que, para realizar medições de curva I-V com correção para STC, a irradiância deve ser de pelo menos E = 700 W/m². O Sonel PVM-1530 verifica o valor de irradiância usando o sensor primário de irradiância (IRM-1) antes de iniciar a medição da curva I-V. Se o valor for muito baixo, o dispositivo exibirá um aviso (veja a Figura 4).

Como uma string pode conter dezenas de painéis instalados em uma área ampla, é importante que todos os painéis sejam montados na mesma direção, em uma superfície nivelada e expostos a um nível uniforme de luz solar.
Se uma instalação fotovoltaica consistir em strings com diferentes ângulos de inclinação, orientações, tecnologias ou configurações elétricas, as medições devem ser realizadas separadamente para cada string.
WA 2293: Análise de Transformadores Portátil e Precisa – HAEFELY
Dois sensores de irradiância – a chave para a conformidade
A norma IEC 61829 exige que a irradiância seja medida em pelo menos dois pontos ao longo da string, e a diferença entre eles não deve exceder 2%. É por isso que o PVM-1530 Max vem equipado com dois sensores de irradiância Sonel IRM-1 como padrão – um principal e um auxiliar.

Para cumprir a norma, a irradiância deve ser verificada nas duas extremidades da string. Se o PVM-1530 detectar uma diferença maior que 2%, ele exibirá um aviso (veja a Figura 5).

É crucial que o Sonel PVM-1530 meça e registre os valores de irradiância de ambos os sensores durante toda a varredura da curva I-V (100 pontos). Esses valores são exibidos como gráficos na tela, permitindo que o usuário verifique a estabilidade das condições de iluminação durante a medição.

Zerowaste Rapide Eco+: O Analisador 4 em 1 que Revoluciona sua Manutenção – EMT
Estabilidade da medição – como evitar erros
Como explicado anteriormente, controlar a estabilidade da irradiância é essencial – mas a estabilidade da temperatura também é importante. Grandes diferenças na temperatura dos painéis ao longo da string podem causar resultados I-V não confiáveis.
Embora a temperatura não impacte a potência de saída tão significativamente quanto a irradiância, ela ainda não deve ser ignorada. À medida que a temperatura do painel aumenta, a corrente sobe ligeiramente, enquanto a tensão cai de forma mais significativa, resultando em potência reduzida. Essas relações são ilustradas na Figura 7.

De acordo com a IEC 61829, a diferença de temperatura entre os painéis na string medida não deve exceder 1°C. Mais uma vez, o Sonel PVM-1530 usa ambos os sensores para monitorar esse parâmetro. Se uma diferença maior que 1°C for detectada, o medidor exibe um aviso (veja a Figura 8).
Durante a medição I-V, a temperatura de ambos os sensores é registrada e apresentada em forma gráfica, assim como os dados de irradiância (veja a Figura 6).

Como garantir a confiabilidade das medições I-V
Em resumo, deve-se sempre ter em mente que as medições I-V podem produzir resultados que diferem das expectativas. No entanto, esses resultados devem indicar um problema real no sistema fotovoltaico, em vez de um erro no procedimento de medição.
Todas as funções do medidor descritas neste artigo são projetadas para garantir que as medições realizadas com o Sonel PVM-1530 Max e dois sensores IRM-1 sejam confiáveis e forneçam a maior precisão possível, minimizando o risco de erro do usuário. O usuário pode então se concentrar na interpretação dos resultados, sem precisar se preocupar com a configuração correta do medidor ou com as condições climáticas afetando a curva I-V.
Também vale a pena mencionar que o Sonel PVM-1530 Max está pronto para realizar medições de acordo com a IEC 61829 imediatamente após a saída da caixa, uma vez pareado com os sensores. Outras versões do medidor (Sonel PVM-1530 e Sonel PVM-1530 Pro) oferecem a mesma funcionalidade uma vez que os sensores IRM-1 necessários sejam adicionados.
Autor:
MSc Eng. Marcin Szkudniewski, Sonel S.A.
Referências:
- IEC 61829:2015 Matriz fotovoltaica (PV) – Medição no local das características de corrente-tensão.
